详情描述,温州婚礼策划师培训学院,温州婚礼策划师培训中心,温州婚礼策划师培训学校,温州婚庆
培训中心,温州婚庆培训学校,温州婚庆培训机构
禾智培训,也想要做得更多,对你没有那么无动于衷,他不想要这样的结局。只是,爱一个人,善于一
个人,一直是一种能力。对不起,他可能有这个能力,但是你的爱本身就是一个没有尽头的错误,他的
能力不可能真的浪费在你身上,试图原谅他。当然,不要过于悲观,过去的爱情不是真的,他的承诺是
假的,人生不容易,
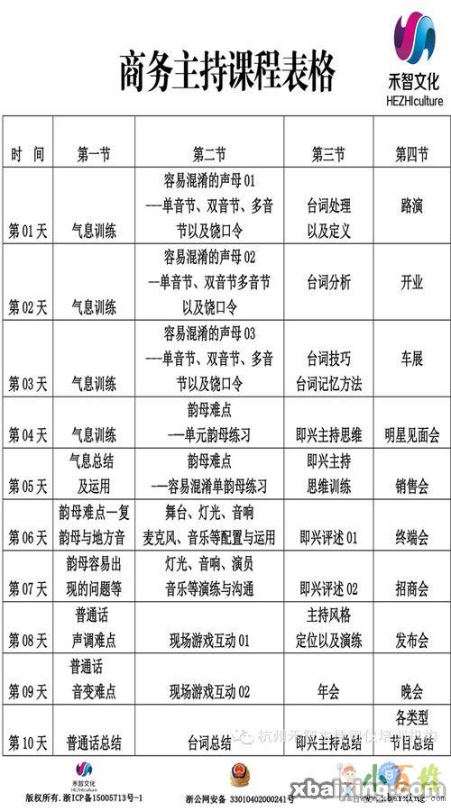
禾智培训,一直致力于专业教学,无论任何课程都为学生出示详细的课程表,每天每个课时教授什么给
学生写的清楚,让学生认认真真的学习,明明白白消费。最关键的是,我们将详细课程表作为培训质量
保证协议的附件,同样具备法律效力。保护学生利益。
禾智培训,所开设的所有课程都具有很强市场适用性,市场接受性以及市场专业性。当然对于学生后期
的发展打下夯实的基础。例如,婚礼主持人培训,商务主持人培训,婚礼策划师培训,演讲与口才培训,
网络主播培训,淘宝主播培训等等都具有很强的专业性与市场舞台实用性。
美是每个人追求的终极目标。看到每场婚礼布置的时候,你是否想用自己聪明的大脑、美丽的眼睛、勤
劳的双手去实现浪漫唯美的婚礼策划与布置呢?!
婚庆策划类培训,可以说讲现场实操与专业的策划理念完美融合。任何策划都是策划逻辑思路与财务成
本核算结合在一起。婚礼策划不是婚礼平面设计这两个是有本质区别,用通俗的话来说,策划师的文案—
平面设计师的手。目前婚庆市场发生很大改变,我们所需要服务的是新人90后,95后甚至00后的新人
出现,这更需要我们用独特的生活与舞台以及伦理美学等为新人做出适合他们自己的婚礼策划,使新人
的婚礼充满自己的独特魅力。在教学中我们融入了婚庆公司互联网客源建立课程,从根本上解决了婚庆
公司客户源匮乏的问题。
婚礼策划师培训(15天婚礼统筹策划培训与8天婚礼策划培训)
总课时:78个课时与48课时
班级人数:6--8人
课程内容:婚礼统筹师培训、婚礼策划培训、商业演出策划培训、3D婚礼演出软件的设计与运用,济经
法相关知识、财务成本核算、微信平台制作推广、大型搜索引擎客户渠道建立等课程。
培训对象:热爱婚礼或演出行业,打算从事婚礼或演出策划师职业的各界朋友们。赠送学生价格2680.00,
3D婚礼设计软件。
商务主持人培训
总课时:40课时
班级人数:1对5
培训对象:热爱商业演出或综艺娱乐主持及大型企业内部主持人专业,素质,能力等需要提高人士。
商务主持培训课程内容:气息,发音,普通话纠正,台词技巧,即兴主持逻辑思维构架,规定情境主持
(晚会,年会,终端会,招商会等主持以及策划等)
商务主持培训教材:
1.普通话培训测试指南
2.教师自编教材(初级)
禾智报名热线:13456818279(小智老师-微信同步)
禾智报名QQ:2592885563
禾智主持策划培训机构官网:www.xiaozhipeixun.com
禾智培训地址:杭州市拱墅区祥园路38号浙江日报社印务西楼

车贷,房抵,信用贷,银行贷款,放款快,私人和个人借款

车贷,房抵,信用贷,银行贷款,放款快,私人和个人借款

车贷,房抵,信用贷,银行贷款,放款快,私人和个人借款

恩施市回收冬虫夏草132《4005》0001看好坏定价格=[地址:本市范围内一律登门面议。价格:按产地、品牌、质量、规格、日期、数量以质论价,一般回收克价在88元至238元不等。同仁堂品牌价格比较高些

常年上门回收抵押车,按揭车分期车,不能过户车。只要车辆在您本人名下,就是您自己的车,想怎么卖就怎么卖,不要在乎别人的看法。因为车辆有按揭不能过户,卖了以后还是在您名下,以后车辆出了交通事故怎么办?出现

全国各地高价上门回收抵押车联系方式,收按揭车分期车,各种原因导致不能过户车。您是不是有这方面的车辆要处理呢?接下来就让我给你普及一下抵押车回收方面的知识吧!首先我们来了解一下抵押车的回收标准。一种来源

全国各地高价上门回收抵押车联系方式,收按揭车分期车,各种原因导致不能过户车。您是不是有这方面的车辆要处理呢?接下来就让我给你普及一下抵押车回收方面的知识吧!首先我们来了解一下抵押车的回收标准。一种来源

全国各地高价上门回收抵押车联系方式,收按揭车分期车,各种原因导致不能过户车。您是不是有这方面的车辆要处理呢?接下来就让我给你普及一下抵押车回收方面的知识吧!首先我们来了解一下抵押车的回收标准。一种来源

本人常年在本市各区高价上门回收抵押车,按揭车,分期车,各种原因导致不能过户车,违章多漏检车,保全锁定车,各种高中低端轿车,SUV,MPV,硬派越野车,各种新能源电动车,预约出租车,箱货及平板车,风雨无

常年上门回收抵押车,按揭车分期车,不能过户车。只要车辆在您本人名下,就是您自己的车,想怎么卖就怎么卖,不要在乎别人的看法。因为车辆有按揭不能过户,卖了以后还是在您名下,以后车辆出了交通事故怎么办?出现

全国各地高价上门回收抵押车联系方式,收按揭车分期车,各种原因导致不能过户车。您是不是有这方面的车辆要处理呢?接下来就让我给你普及一下抵押车回收方面的知识吧!首先我们来了解一下抵押车的回收标准。一种来源

常年上门回收抵押车,按揭车分期车,不能过户车。只要车辆在您本人名下,就是您自己的车,想怎么卖就怎么卖,不要在乎别人的看法。因为车辆有按揭不能过户,卖了以后还是在您名下,以后车辆出了交通事故怎么办?出现

常年上门回收抵押车,按揭车分期车,不能过户车。只要车辆在您本人名下,就是您自己的车,想怎么卖就怎么卖,不要在乎别人的看法。因为车辆有按揭不能过户,卖了以后还是在您名下,以后车辆出了交通事故怎么办?出现

常年上门回收抵押车,按揭车分期车,不能过户车。只要车辆在您本人名下,就是您自己的车,想怎么卖就怎么卖,不要在乎别人的看法。因为车辆有按揭不能过户,卖了以后还是在您名下,以后车辆出了交通事故怎么办?出现

常年上门回收抵押车,按揭车分期车,不能过户车。只要车辆在您本人名下,就是您自己的车,想怎么卖就怎么卖,不要在乎别人的看法。因为车辆有按揭不能过户,卖了以后还是在您名下,以后车辆出了交通事故怎么办?出现

全国各地高价上门回收抵押车联系方式,收按揭车分期车,各种原因导致不能过户车。您是不是有这方面的车辆要处理呢?接下来就让我给你普及一下抵押车回收方面的知识吧!首先我们来了解一下抵押车的回收标准。一种来源

全国各地高价上门回收抵押车联系方式,收按揭车分期车,各种原因导致不能过户车。您是不是有这方面的车辆要处理呢?接下来就让我给你普及一下抵押车回收方面的知识吧!首先我们来了解一下抵押车的回收标准。一种来源

本人常年在本市各区高价上门回收抵押车,按揭车,分期车,各种原因导致不能过户车,违章多漏检车,保全锁定车,各种高中低端轿车,SUV,MPV,硬派越野车,各种新能源电动车,预约出租车,箱货及平板车,风雨无

全国各地高价上门回收抵押车联系方式,收按揭车分期车,各种原因导致不能过户车。您是不是有这方面的车辆要处理呢?接下来就让我给你普及一下抵押车回收方面的知识吧!首先我们来了解一下抵押车的回收标准。一种来源

本人常年在本市各区高价上门回收抵押车,按揭车,分期车,各种原因导致不能过户车,违章多漏检车,保全锁定车,各种高中低端轿车,SUV,MPV,硬派越野车,各种新能源电动车,预约出租车,箱货及平板车,风雨无

主要培训项目:西点烘焙、面包、甜品,奶茶,生日蛋糕,韩式裱花和翻糖蛋糕等。情景化教学、国际化教学标准、专业的硬件设备,经验丰富的老师亲自教学,店铺式培训和操作,全面的售后服务支持,打造开店实力强的培训...
【开设课程】 资格认证、公务员考试、会计从业、人力资源管理师、执业医师、导游、文秘、报关员、司法考试、翻译资格考试、建筑地产类、监理师、资产评估师、心理咨询师、教师、月嫂、厨师、营养师、保健按摩、美容...
我们培训机构开设课程有:碳排放管理师、一建、二建、建筑九大员、安全工程师、消防工程师、消防设施操作员、监理工程师、造价工程师、咨询工程师等。欢迎致电咨询了解更多课程。 碳排放管理师是指从事企事业单位的...
适用对象 1.未来想从事会计的大学毕业生 2.刚入行不久的财务小白 3.只背原理,不懂运用的“学院派”财务人 4.还未建立财务型思维的新人 学习目标 帮助学员掌握会计全能专业技能 课程特色: 面对面授...
【开设课程】 资格认证、公务员考试、会计从业、人力资源管理师、执业医师、导游、文秘、报关员、司法考试、翻译资格考试、建筑地产类、监理师、资产评估师、心理咨询师、教师、月嫂、厨师、营养师、保健按摩、美容...
中韩赛碧缇医美培训学院是正规的医院培训机构,专家老师授课,确保教学质量,学校采用理论与实操相结合的教学模式,专门开设零基础课程,在学校你可以由浅入深、零基础掌握先进的微整技术感受到微整的奥秘的培训模式...
课程对象: 1、建筑相关或者非建筑应届毕业生; 2、从事施工、资料、安全、招标等岗位,欲转岗做造价工作的人员; 3、企业新入职工程造价人员; 4、其他/行业,欲转行做造价的人员。 5、已经在造价行业从...
中韩赛碧缇医美培训学院线雕课程内容: 1、线雕隆鼻背、隆鼻小柱、鼻翼、缩鼻翼、鼻综合、韩式小翘鼻。 2、线雕大V脸。 3、线雕全脸小线、全脸填充额头、太阳穴、苹果肌、丰眉骨、丰卧蚕、泪沟、下巴、鼻子、...
中韩赛碧缇医美培训学院线雕课程内容: 1、线雕隆鼻背、隆鼻小柱、鼻翼、缩鼻翼、鼻综合、韩式小翘鼻。 2、线雕大V脸。 3、线雕全脸小线、全脸填充额头、太阳穴、苹果肌、丰眉骨、丰卧蚕、泪沟、下巴、鼻子、...

厦门荣昶模具设计编程培训中心:工厂模式教学手把手的教一对一的辅导自有车间实习学会介绍工作!学习科目:UG+CAD模具设计UG+Powermill数控编程UG+ProE产品设计Mastercam产品编程...